当我参与这些试验,我觉得自己是在帮助无数的家庭。不管我们帮助的是人类还是犬类,这其中又有什么区别呢?
――马修·布林(Matthew Breen),北卡罗来纳州立大学罗利校区遗传学家

名为弗兰基的宠物狗在接受治疗
弗兰基(Frankie),一只15岁大的棕色达克斯猎狗,鼻口灰白,眼神流露着疲惫,靠着一个枕头和粉红色毛毯,躺在宾夕法尼亚大学兽医学院的试验台上。她的脖子上插着导管,体内的血液被抽取到一台灰色的、迷你冰箱大小的机器中,机器运转着,又将处理过的血液通过另一根管子重新输回体内。猎狗被一根红色的皮带拴着,不过这样的束缚看起来已经没有必要了,她看上去随时都可能睡着。至少在兽医福斯特(J.D.Foster)将一支体温计插入她的臀部时,她就是这个状态。
弗兰基长了一个黑色素瘤,已经扩散到右下方的牙齿,面临着转移的风险。如果主人将她送入传统的兽医诊所,医生很有可能建议切除她的下巴,再进行化疗。但在宾夕法尼亚大学兽医学院,福斯特和他的团队在尝试一种新的方法:使用某种尚在试验阶段的高分子聚合物过滤弗兰基的血液,该聚合物可以去除免疫系统中的阻碍物,从而对抗癌症。如果该方法奏效,它可能无法延长弗兰基的寿命,但却可以使她在生命中的最后几个月过得更舒服一些。福斯特表示,此方法有望引领人类发现对抗皮肤癌的新疗法。他挠了挠弗兰基的耳背,她正闭着双眼趴在枕头上。福斯特轻声地说:“好样的,真乖。”
弗兰基是13只参与研究的犬类中的第三只,该临床试验是用病犬或病猫取代试验室老鼠用于为人类抗击疾病研发新疗法的尝试。支持者们声称,与啮齿类动物相比,在研究中宠物更贴近人类疾病的模型。他们的理由是:宠物与人类有相同的生活环境,有时候甚至食物相同,患同样的一些疾病,尤其是某些癌症。因此,有些人认为研究宠物能够为研究人类疾病起到关键作用,研究成本低廉,而且还有可能为宠物本身找到针对它们的新药。
马里兰州贝塞斯达市比较肿瘤项目主任,负责监管美国国立卫生研究院宠物临床试验的艾米·勒布朗(Amy LeBlanc)说:“每个人都有机会从动物临床试验中受益。”她指出,过去十年已经进行了上百例宠物临床试验,目前此类试验有不断增长的势头。
然而,也有人质疑这些试验是否真的能够对人类的健康产生影响。密歇根大学的肿瘤学家,美国最大的人体临床试验组织之一的前主席拉里·贝克(Larry Baker)认为:“用宠物做试验是很有意思的想法,听起来不错。但该领域本身还需要得到证实。”
宠物VS啮齿动物

斑纹比特犬佩斯利在宾夕法尼亚大学兽医学院接受超声波检查,以确定是否患有肠易激疾病
宠物临床试验可以追溯到20世纪70年代中期,那时候兽医们用家养的狗测试淋巴瘤疫苗。之后,骨髓移植和化疗等对抗多种癌症的试验均用于动物身上,人们试图找到疗法并逐渐用于人体。然而当时的研究甚少,又缺乏协调,因此没有成为医学研究的主流。
事情的转机出现在大约十年前。当时超过一半的美国家庭开始养宠物,主人们每年花费在宠物保健上的费用高达数十亿美元。而传统的药物研发渠道开始出现危机。一般情况,研究人员会首选实验室的啮齿动物用于临床疗法研究,然后是更大的动物,比如猴子等,最后才是人体的临床试验。然而这种方法的成功率让人难以估计。一种新药从研发到上市需要16年,期间的研究投入高达20亿美元,甚至可能从1万种或许有用的合成物中研制出一种能够获得美国食品药品管理局批准的疗法。抗癌疗法的研究进展更加艰难:通过小鼠试验的肿瘤药物中只有11%最终通过审批,用于人体。
勒布朗说:“目前的药物研发并非可持续发展模式。该过程消耗了太多的时间和金钱。”
于是,宠物们入选。实验室动物的近亲繁殖率高,它们生长的环境无菌,只有在研究人员们破坏它们的免疫系统并将肿瘤注入体内才会患癌。宠物猫狗与此不同,它们的基因呈现多样化,而且生活在真实且复杂的环境中。因此,它们生病并不奇怪,无论是癌症、关节炎,还是肌肉萎缩症,似乎都与人类相似。猫类中有一种乳腺癌被证实与HER2蛋白有关,而这也是女性乳腺癌中最顽固的一种。另外,无论是从临床还是基因角度,人类与犬类的骨癌都几近相似。这也是为什么很多药物可以同时用于人类和他们的宠物。治疗人类非霍奇金淋巴瘤的药物对犬类一样有效,而那些对犬类不起作用的药物,对人类也同样没有作用。
如今,得益于包括肾移植、干细胞治疗在内的兽医医学进展,以及对猫狗展开的基因组测序,研究人员们已经能够对宠物进行更细致的研究。昌德·康纳(Chand Khanna)于2003年建立了美国国立卫生研究院的比较肿瘤项目,目前是位于马萨诸塞沃本一家新的兽医医院网络机构(机构计划实施动物临床试验)的首席科学官。昌德?康纳表示:“我们可以提出更多和科学有密切联系的问题,这些问题和人类的健康又息息相关。已经有多次证明老鼠不适合用于试验。而对于我们认为不合适的研究对象,狗是个不错的选择。”
猫狗带来的挑战
在弗兰基试验室的楼下,一只叫做佩斯利(Paisley)的斑纹比特犬正在一个小的诊断室里兴奋地摇摆着尾巴。她的主人切尔西·彭斯(Chelsea Burns)将她紧紧地抱着,一位兽医专家不停地问着问题:她多久吃一次?她的肠道蠕动如何?彭斯递给专家两个装满粪便的袋子,有些羞怯地说:“佩斯利表现很棒。”
佩斯利接受的临床试验比较特殊,其目的在于确定肠道微生物是否能够更好地治疗肠易激疾病,肠道微生物是与从过敏到肥胖等各种状况都逃不了干系的肠道细菌生态系统。照片中的佩斯利将要接受体检和超声波检查,以明确她具备参加试验的条件。第二天,她还将进行结肠镜检查及肠道活检。如果佩斯利最终获得参与试验的资格,她和其他50只宠物狗一起将在接下来七周的时间里接受特殊的饮食,可能还会服用定量的抗生素,并定期送往宾州大学兽医医学院进行常规检查评估。

名为迪奥的宠物狗在接受化疗
这些听起来就像是人类的临床试验,其中却充满了许许多多挑战。彭斯必须签署长达八页的知情同意书,一些宠物临床试验的支持者们提出对于这样的研究还要加上一个“医院陪护”,以保证除了情感上难舍难分的宠物主人以外的任何人都会为考虑宠物猫狗的最大利益,而研究老鼠的工作人员则不需要这些。
另外,像彭斯这样的宠物主人们把宠物当成家庭成员(用彭斯的话说,佩斯利就是我的孩子),因此试验的类型就受到一定的限制。兽医不会在药物试验的最后,对谁的宠物狗实行安乐死。宾夕法尼亚大学兽医学院兽医临床调查中心主任多蒂·布朗(Dottie Brown)说:“你可以在宠物身上尝试啮齿类动物的试验。但这些都是人们的宠物。”
将宠物猫狗用于试验也存在问题。它们有着类似人类疾病的模型,它们的环境与基因更多样,而当科学家们试图消除一些无法达到药效的变量时,就会出现问题。还有很多人类的疾病并不出现在宠物身上,比如前列腺癌和帕金森病。另外,研究人员不需要花费数月来招募参与试验的啮齿动物,他们对啮齿动物使用小剂量的试验药品,而对宠物则不同。宠物试验的成本高昂,其中甚至包含照料和试验程序的开支,高达数千甚至数万美元,尤其是在设计骨髓移植和脑部肿瘤辐射治疗等高端的疗法中。布朗表示:“将宠物狗用于试验的成本只有人类临床试验的十分之一,但却比用老鼠做试验的费用高出十倍。”
以上皆是宠物临床试验难以获得研究资金的主要原因,勒布朗解释道:“制药公司的投资尤其难,他们都希望自己的药物能够尽快上市。”
政府也不情愿资助宠物临床研究,因为科学家们已经熟知啮齿动物(小鼠和老鼠)的试验模式,但对猫狗试验却还不熟悉。勒布朗说:“国立卫生研究院对于不同于啮齿类动物研究的模式感觉不踏实。”这就迫使兽医们从自己的科研机构或宠物中心组织讨要研究经费,最知名的是丹佛的非盈利机构:莫里斯动物基金会,该基金会声称已投资超过1亿美元用于动物健康研究。如果该领域业已获得某些重大成果,事情或许变得更加简单。尽管贝克已经在治疗儿童骨肉瘤方面享有盛名,仍然表示他还没有看到希望。他提到最近几次试验中,将试验性药物用于治疗宠物狗的骨肉瘤,疗效甚好,但却无法达到人类治疗标准。另外两个测试抗淋巴瘤的药物GS-9219和Zydelig在宠物狗身上验证是安全且有效的,却对人体有毒性。贝克表示:“我们非常迫切地希望能够研制出新药,尤其是针对儿童的疾病,我们期望看到进步。但那并不意味着要盲从于我们的乐观。”
勒布朗表示,宠物临床试验也并非完全没有收获。2013年,一种被叫做ibrutinib的新药在犬类试验中疗效甚好,美国食品药品管理局加快了对该新药的审批,用于治疗人类淋巴瘤。此外,因为在试验中,狗比啮齿动物更易操作,所以更利于研究人员完善儿童骨肿瘤的切除方法。
尽管如此,勒布朗也承认,该领域还得谋求出路。她说:“我们没有什么大灌篮式的转变来优化人类的健康,但我想我们的研究数据会越来越多。”
黄金时间指日可待?

有迹象表明,宠物临床试验有望逐渐成为主流。去年夏天,大约200名兽医和临床医生首次与投资方、政府监管部门以及在华盛顿的制药企业的代表们汇聚一堂,共同商讨宠物临床研究如何造福人类健康。研讨会由美国国家科学、工程和医学院承办,会议突出了新的强强联手,推掉了前进路上的主要障碍。制药行业担心一旦他们的药物在宠物研究中出现了问题,美国食品药品管理局将不再批准药物上市用于人类疾病治疗。但在会议上,美国食品药品管理局的代表表示,事实并非如此。康纳解释说:“那是该研究领域的一次大踏步前进。”
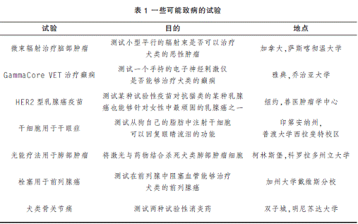
至此,美国国立卫生研究院也对这些临床试验(详见表1)表示出兴趣。2016年4月,美国国家癌症研究所宣布,他们将资助兽医、临床医生和科学家们的合作,来推进犬类癌症的分子生物学研究。美国国立卫生研究院也鼓励美国兽医协会来创建他们自己的人类临床试验全球数据库:ClinicalTrials.gov,该网站于6月上线。明年,由22个北美学术中心组成的网络组织:比较肿瘤试验联盟将发布它最大的宠物临床试验的数据,包括160只患有骨肉瘤的宠物狗。该研究由勒布朗监管,她说:“我们想将数据公布于众。”
2015年,位于康涅狄格州纽黑文市的Kolltan制药公司宣布,他们研发的KTN0158抗体能够显著缩减犬类的皮肤瘤,这一结果推动了人体临床试验的进程。公司总裁杰瑞·麦克马洪(Jerry McMahon)认为:“宠物狗临床试验极大地影响了治疗人类疾病药物的研发策略。”
他认为未来宠物临床试验的主要作用是帮助制药公司最大程度上降低药物开发的风险。他们不需要将所有对老鼠有用的药物用于人类临床,而可以主要研究针对治疗生病的宠物猫狗的试验。他说:“这样做使得对人类药物研发的投资更有前景。宠物临床试验成为主流药物研发的一部分需要时间,但我相信在未来它们会成为非常强大的工具。”
当然,也不排除宠物临床试验可能不能转化至人体临床试验,它们仅仅有助于兽医开发出适用于猫狗的药物。但是,很多支持者并不认为这一假设是坏事。北卡罗来纳州立大学从事宠物研究的遗传学家马修·布林认为:如果我们拯救这些宠物狗,那么对于每个养狗的家庭都会产生影响。当我参与这些试验,我觉得自己是在帮助无数的家庭。无论我们帮助的是人类还是犬类,这都是有益处的。
资料来源 Science
责任编辑 遥 醒